股票代码:688659
首页
走进金年会体育
企业简介
>
企业文化
>
企业荣誉
>
产品与服务
脱硝催化剂
>
除尘滤袋
>
业绩案例
>
钢铁智能化控制系统
>
创新发展
研究院简介
>
行业前沿
>
资讯中心
金年会体育动态
>
行业动态
>
媒体报道
>
企业党建
金年会体育党建
>
党建学习
>
党建动态
>
投资者关系
联系金年会体育
加入金年会体育
>
联系金年会体育
>
|
股票代码:688659
中文
EN
CN
400-833-2666
EN
资讯中心
业内19年专业锤炼、促进环保行业新业态融合
金年会体育动态
行业动态
媒体报道
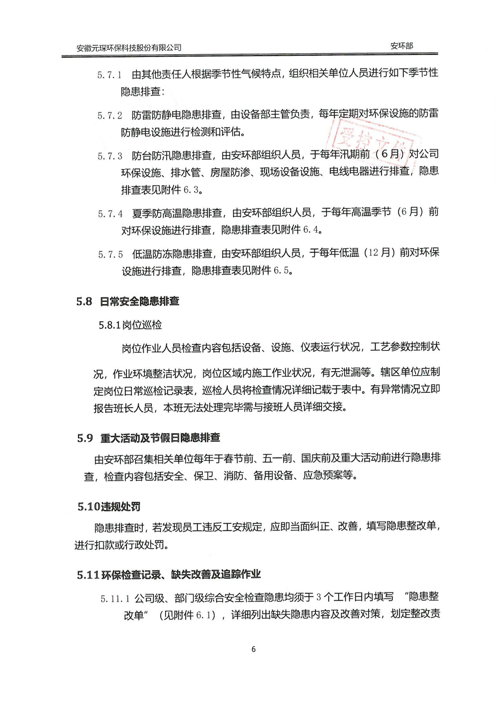
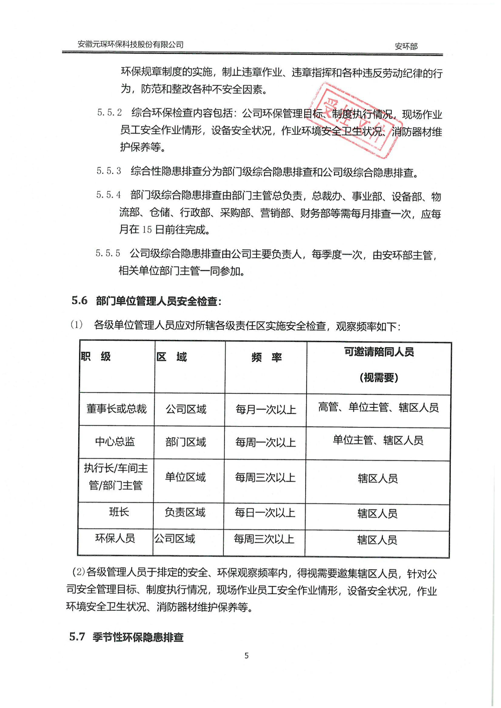
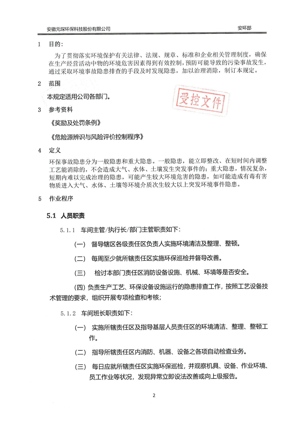
安徽金年会体育环保科技股份有限公司环境事故隐患排查治理制度
发布日期:2023-05-22 浏览次数:607
返回列表
上一篇:安徽金年会体育环保科技股份有限公司化学品管理办法
下一篇:安徽金年会体育环保科技股份有限公司一般固废管理制度